当前位置:首页 » POS机知识 » 正文

民生信用卡再发规范用卡公告,多家银行持续加强信用卡风控

564 人参与  2024年09月06日 09:51  分类 : POS机知识  评论

数月以来,民生、中信、招行、交行、浦发、建行、兴业、平安等多家主流银行频繁出现信用卡限制交

易和资金管控等风控现象,极大的影响了持卡人的正常用卡和生活。而本月13日,民生银行又一次发布

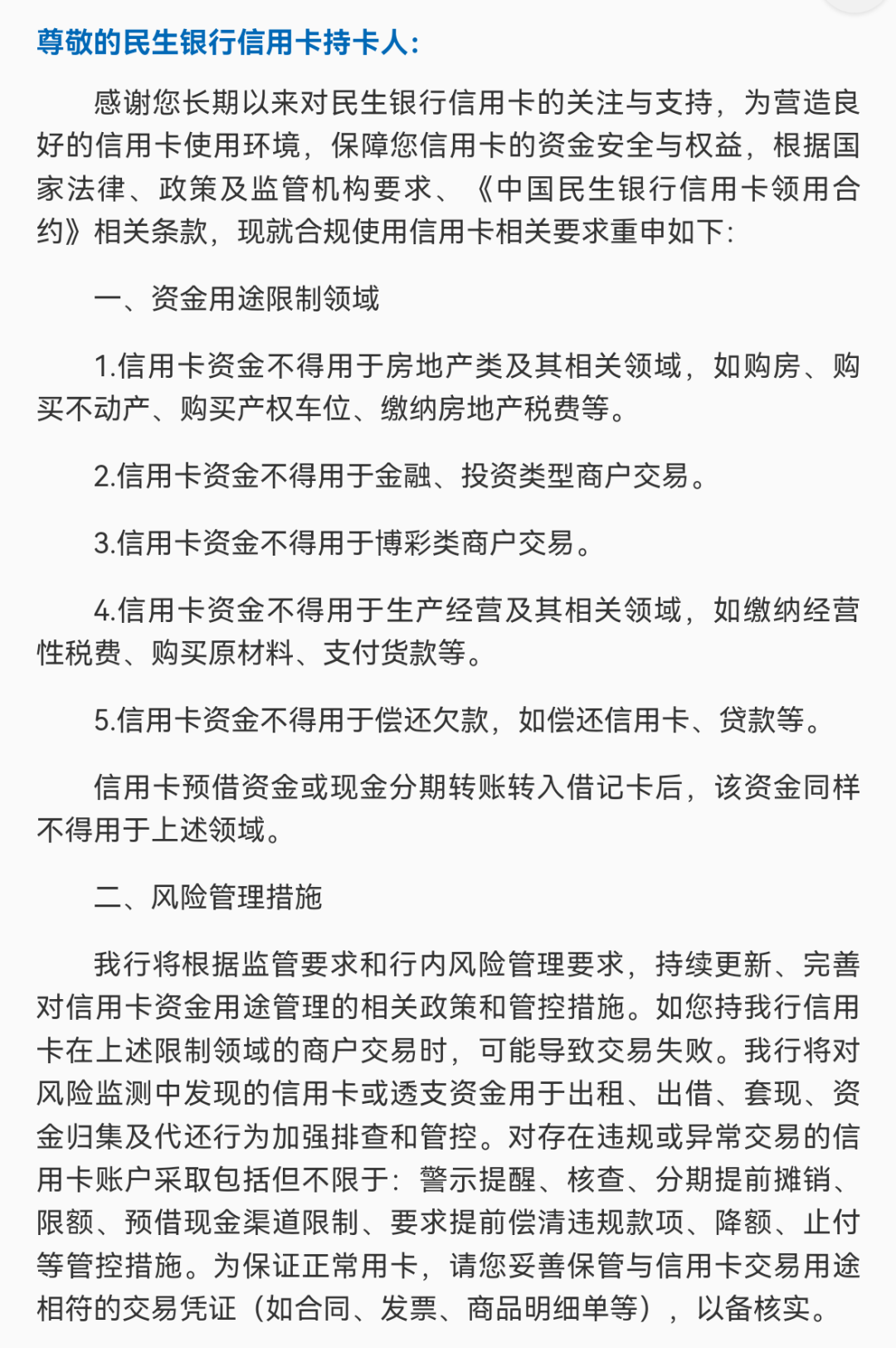
《关于规范使用信用卡相关要求的公告》,公告中明确了信用卡资金用途,并将按照监管要求进行管控措施。

图片

信用卡风控的主要因素:

第一点:降额封卡

降额封卡情况无法100%归结于“一机一码”的因素,毕竟降额封卡更看重的是持卡人的综合情况以及负债率。

而不这么刷卡不好,那样刷卡才对,有些持卡人对刷卡精打细算,殊不知大量的持卡人一直都是单笔五六万,

七八万,这种刷卡方式还TM一直提额,你说气人不气人。

第二点:交易限制

近期常见的交易限制的确是因为一机一码所导致的,就比如民生银行的商户管控(交易失败)就是因为长期在同

一商户频繁交易,但换个商户/机器就能正常刷卡。

然后就会有人疑惑是不是POS机的问题,就像以前会问“这个机器能不能养卡?那个机器能不能提额?”,实际上

无论哪一个品牌的机器,只要是正规的,除了使用费用外是没有太大的区别的,对于我们用户来说机器无非就是刷卡和到账。

如何应对信用卡强风控

第一点:降额封卡的应对方法:分期法

很多持卡人认为从来不逾期,一直按时还款,信用记录良好,发卡行无理由突然降额封卡。

但是,发卡行作为盈利性机构,拿着老百姓的存款发行信用卡,就必须优先保障本金安全,只要认为持卡人在未来存在

逾期或者潜在逾期的风险,就一定会采取降额封卡得措施。


pos机办理、加微信号:8300163

pos机专业知识网独家原创文章,未经允许,谢绝转载!

本文链接:https://www.55pos.com/post/1528.html

文章底部1(PC版)
文章底部广告(移动版)

享受最优质的POS机服务请假微信号:8300163

<< 上一篇 下一篇 >>

pos机专业知识网原创内容,谢绝转载!
本站致力于打造公益性支付知识网站!

鲁ICP备17049690号-2 sitemap Z-Blog

pos机办理加微信号:8300163点击复制并跳转微信